Page 1 of 1

Atari 800XL Schematic

Posted: 08 December 2018, 22:32 - Sat
by pancio
The Atari 800XL Schematics.
Author: Jerzy Sobola
800xl_01.png
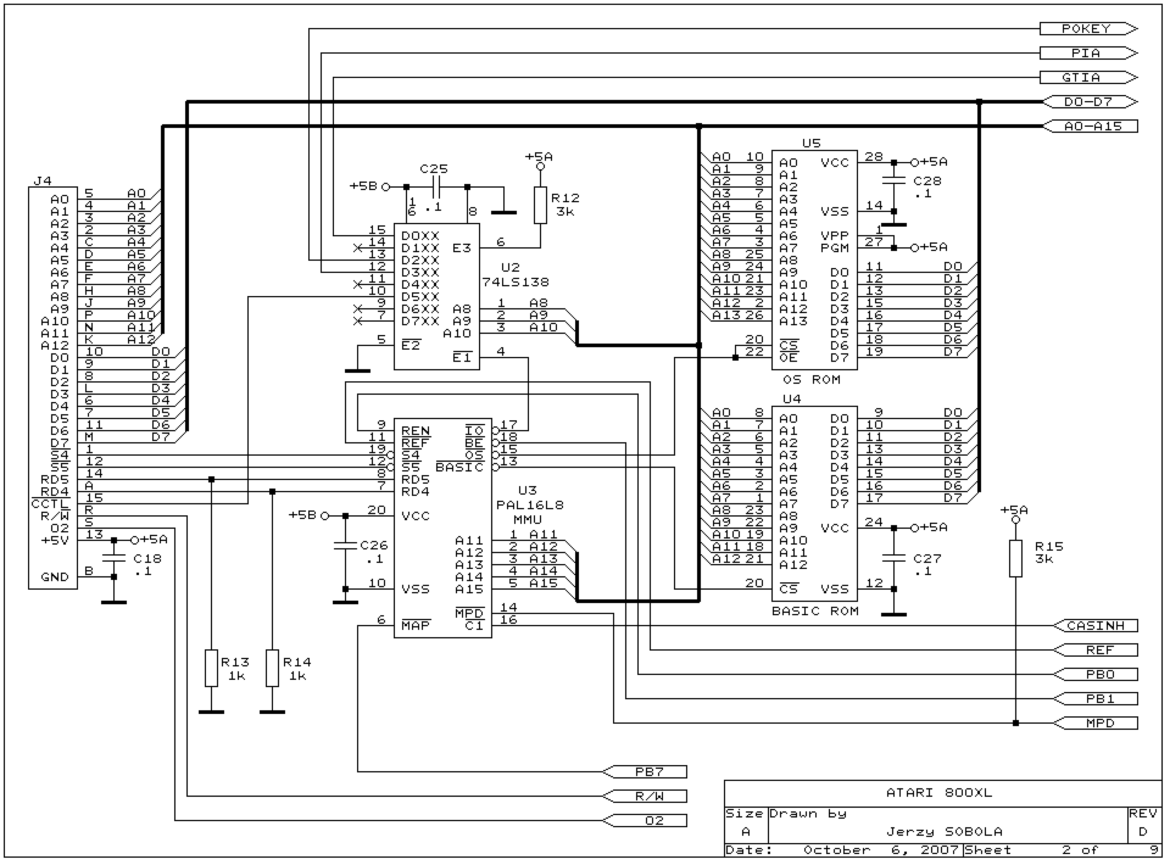
800xl_02.png
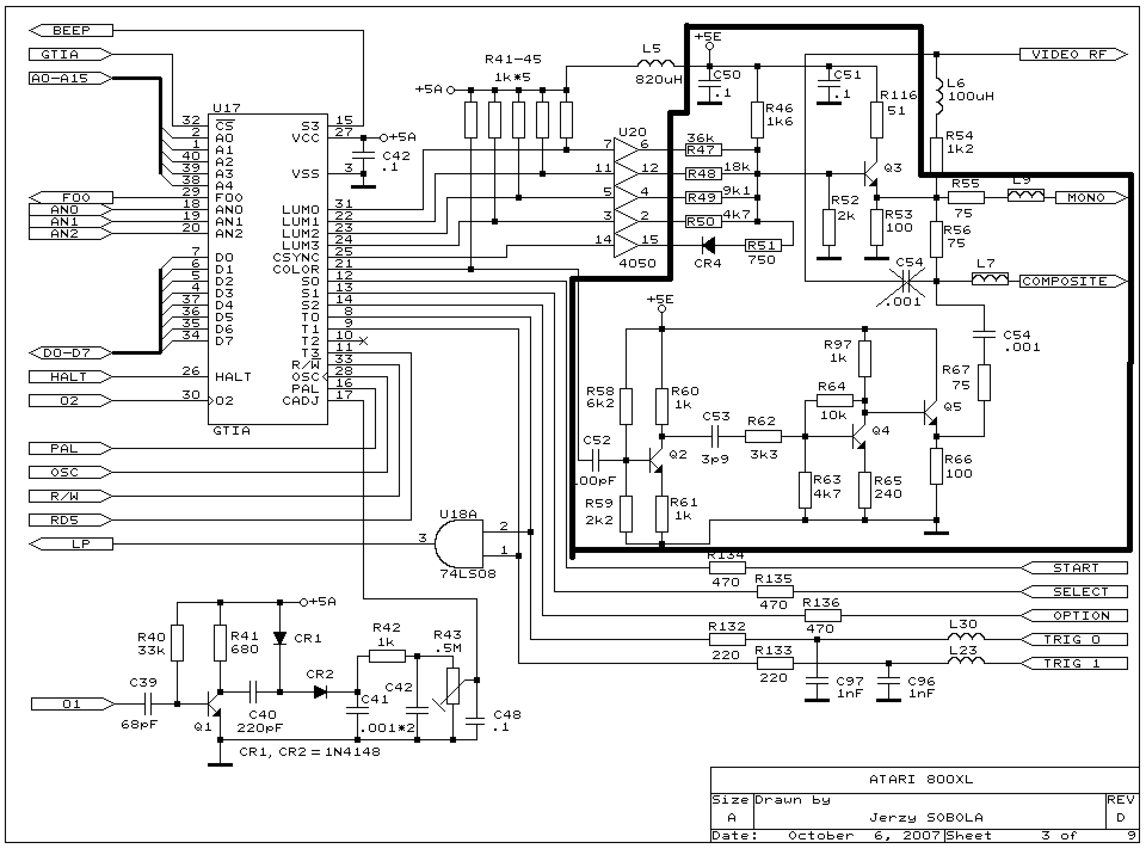
800xl_03.png
800xl_03a.png
800xl_04.png
800xl_05.png
800xl_06.png
800xl_07.png
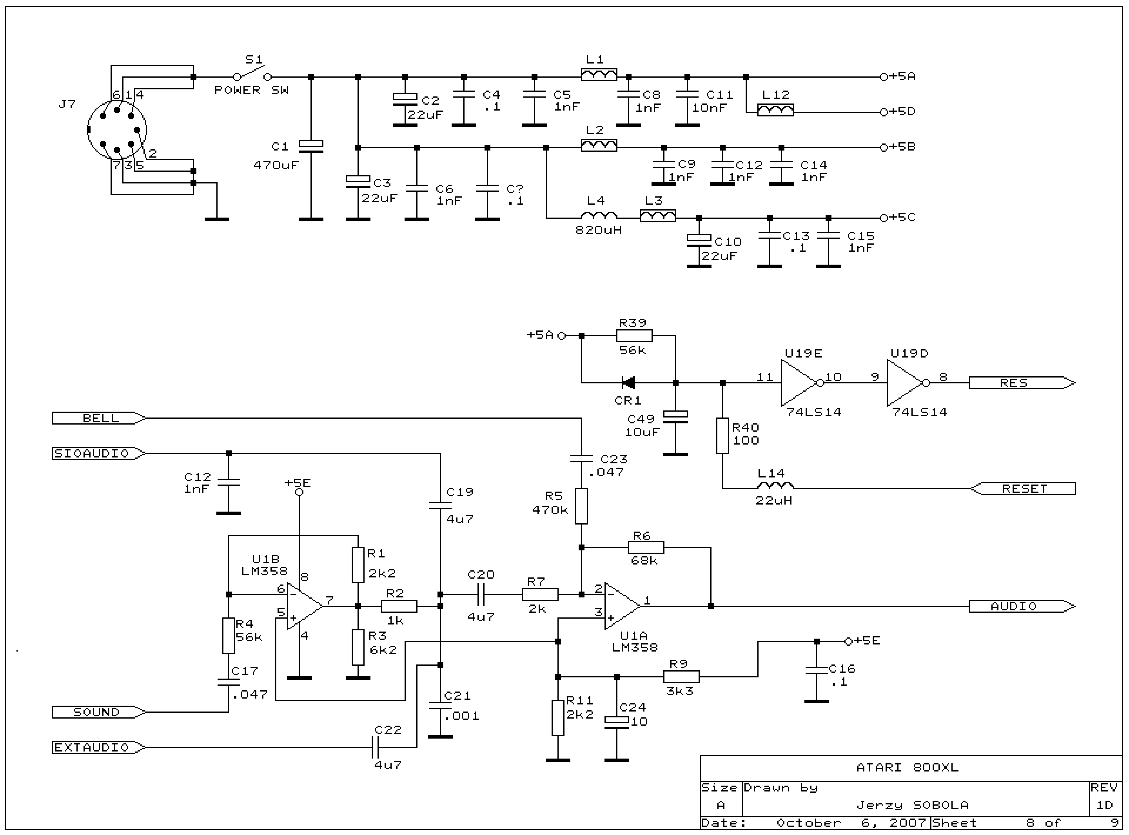
800xl_08.png
800xl_09.png
800xl_10.png