[EN] MIDIcar 1090

Moderator: bbiernat

Post Reply
User avatar
pancio
Administrator
Posts: 78
Joined: 18 September 2013, 23:02 - Wed
Location: SILESIA

[EN] MIDIcar 1090

Post by pancio »

Introduction

I would like to present a new version of MIDIcar intended for the Atari 1090 expansion. The idea is to be able to use MIDIcar in parallel with other interfaces available on the 1090.

You can read about how MIDIcar works here: viewtopic.php?t=51

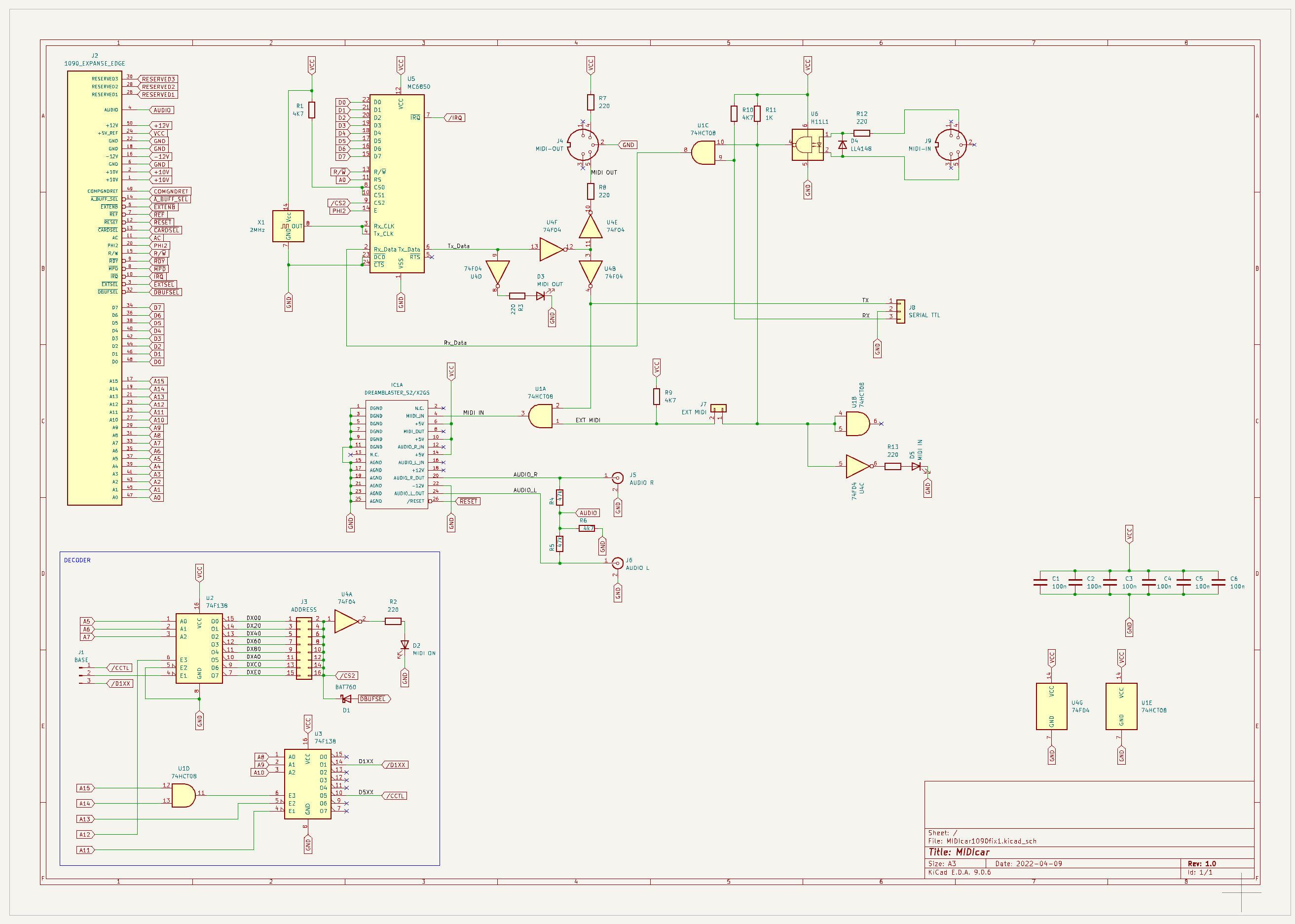
Schematic
Schematic
Schematic
MIDIcar1090-1R1-schematic.png (268.99 KiB) Viewed 495943 times
PCB
PCB front
PCB front
MIDIcar1090-1R1-front.png (220.35 KiB) Viewed 495943 times
PCB back
PCB back
MIDIcar-1090v1R1-back.png (120.94 KiB) Viewed 495943 times
Facebook thread: https://www.facebook.com/groups/savonar ... 342349502/

Fave fun!

https://buymeacoffee.com/pancio
Attachments
MIDIcar1090v1R1.zip
MIDIcar1090v1R1 Gerbers
(203.61 KiB) Downloaded 67528 times

Post Reply