Atari 800XLF Schematic

Moderator: bbiernat

Post Reply
User avatar
pancio
Administrator
Posts: 78
Joined: 18 September 2013, 23:02 - Wed
Location: SILESIA

Atari 800XLF Schematic

Post by pancio »

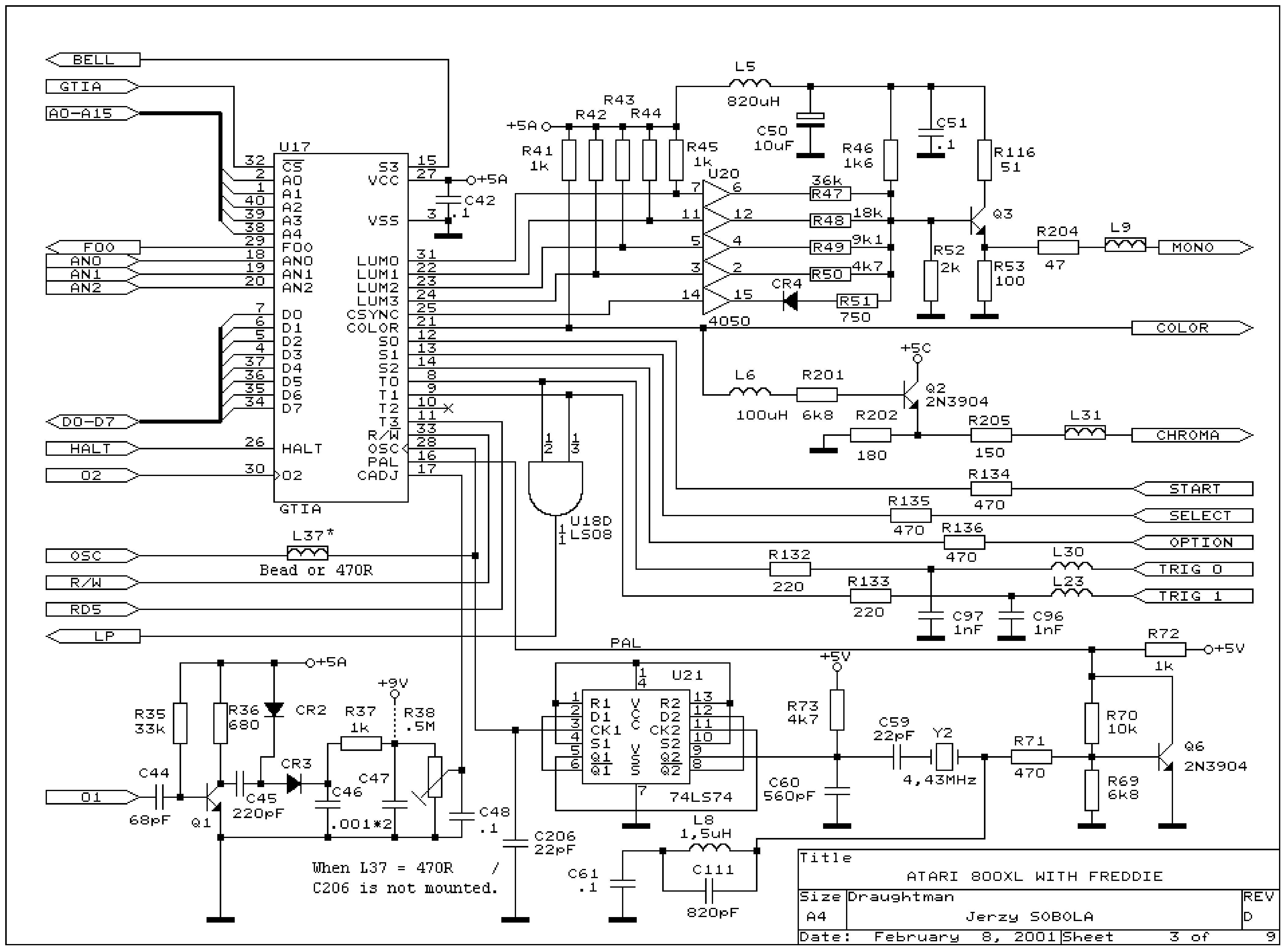
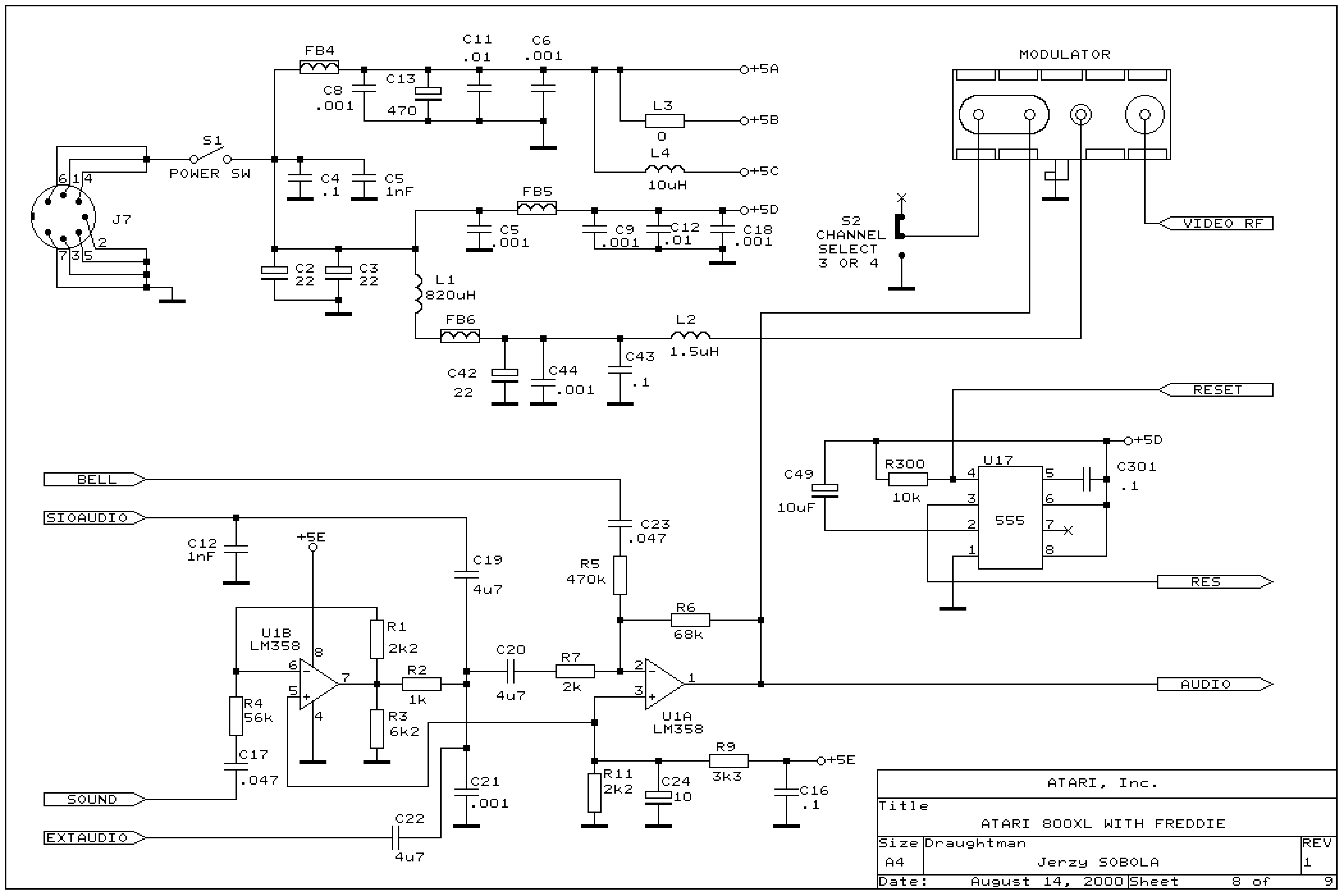
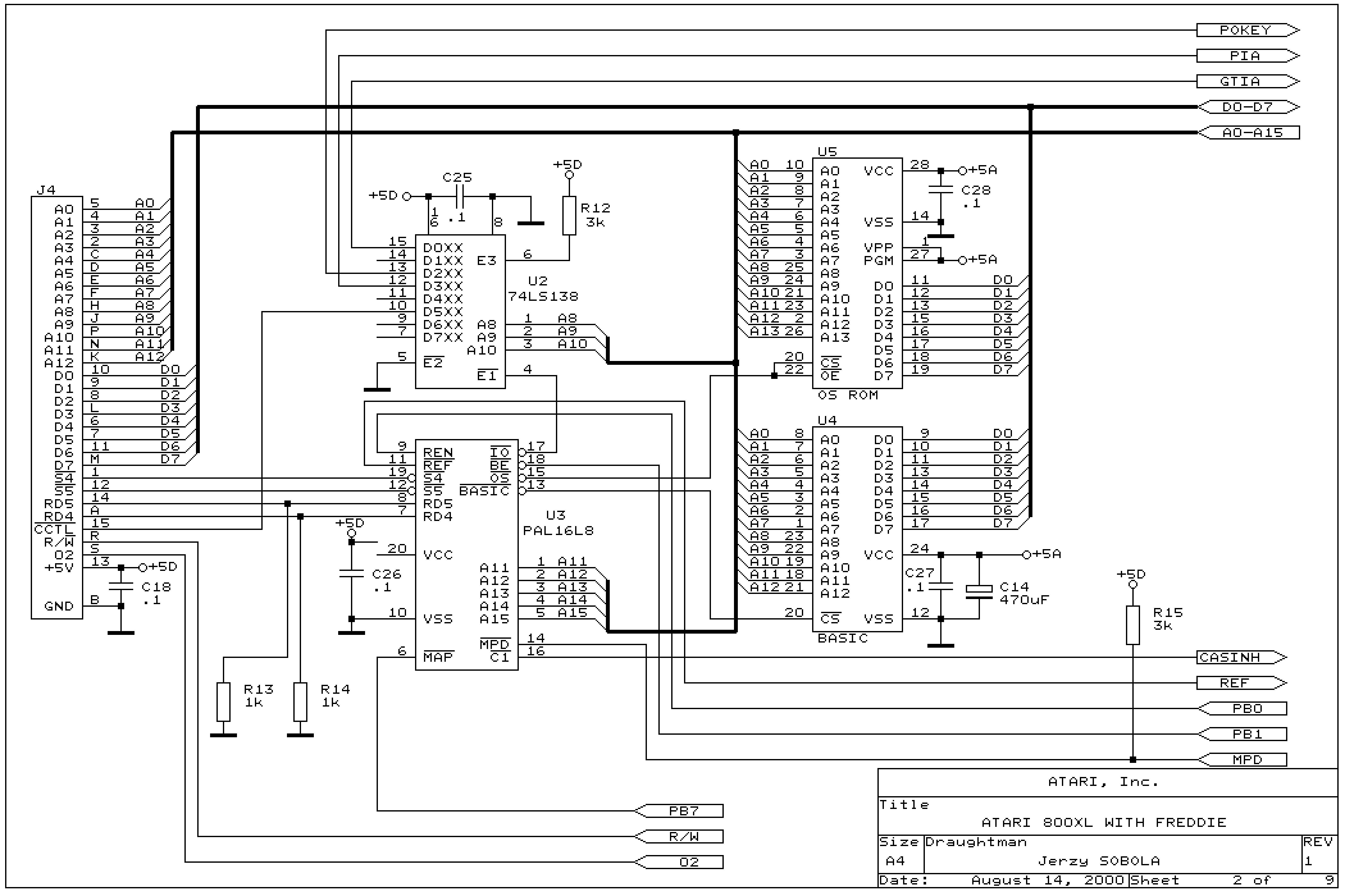
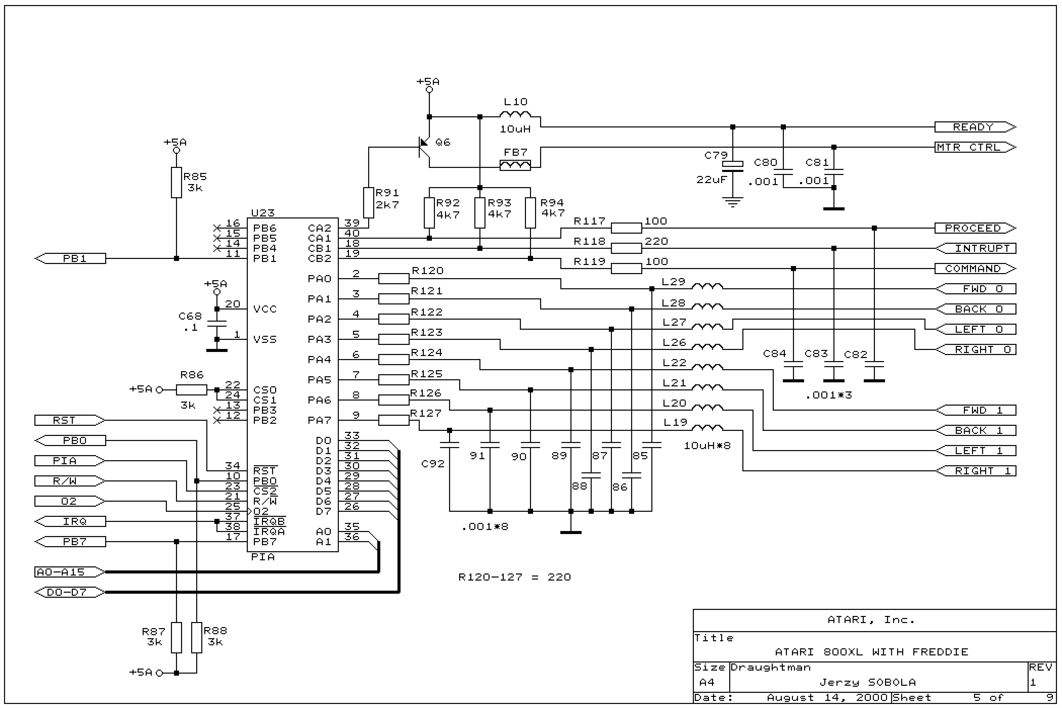
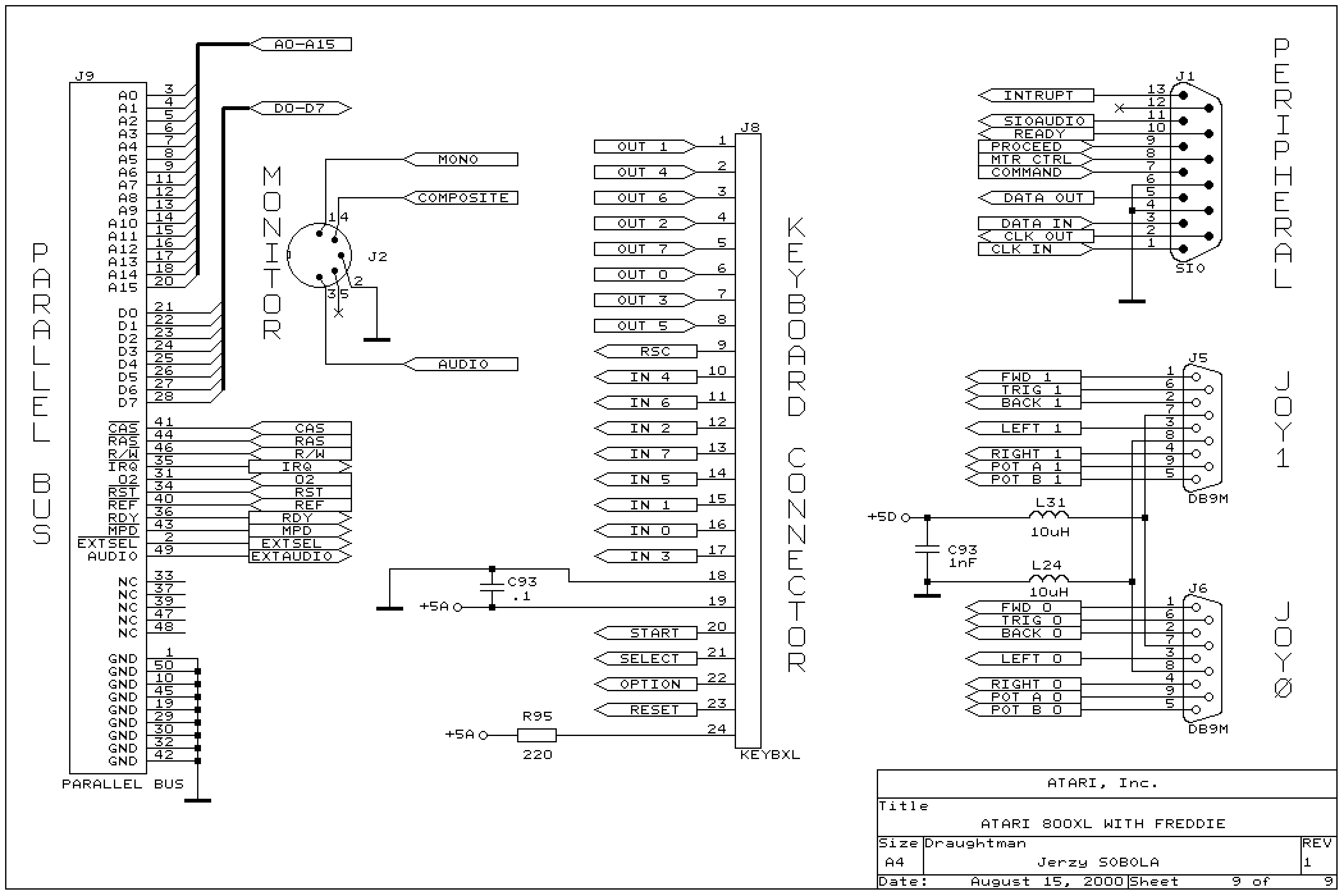
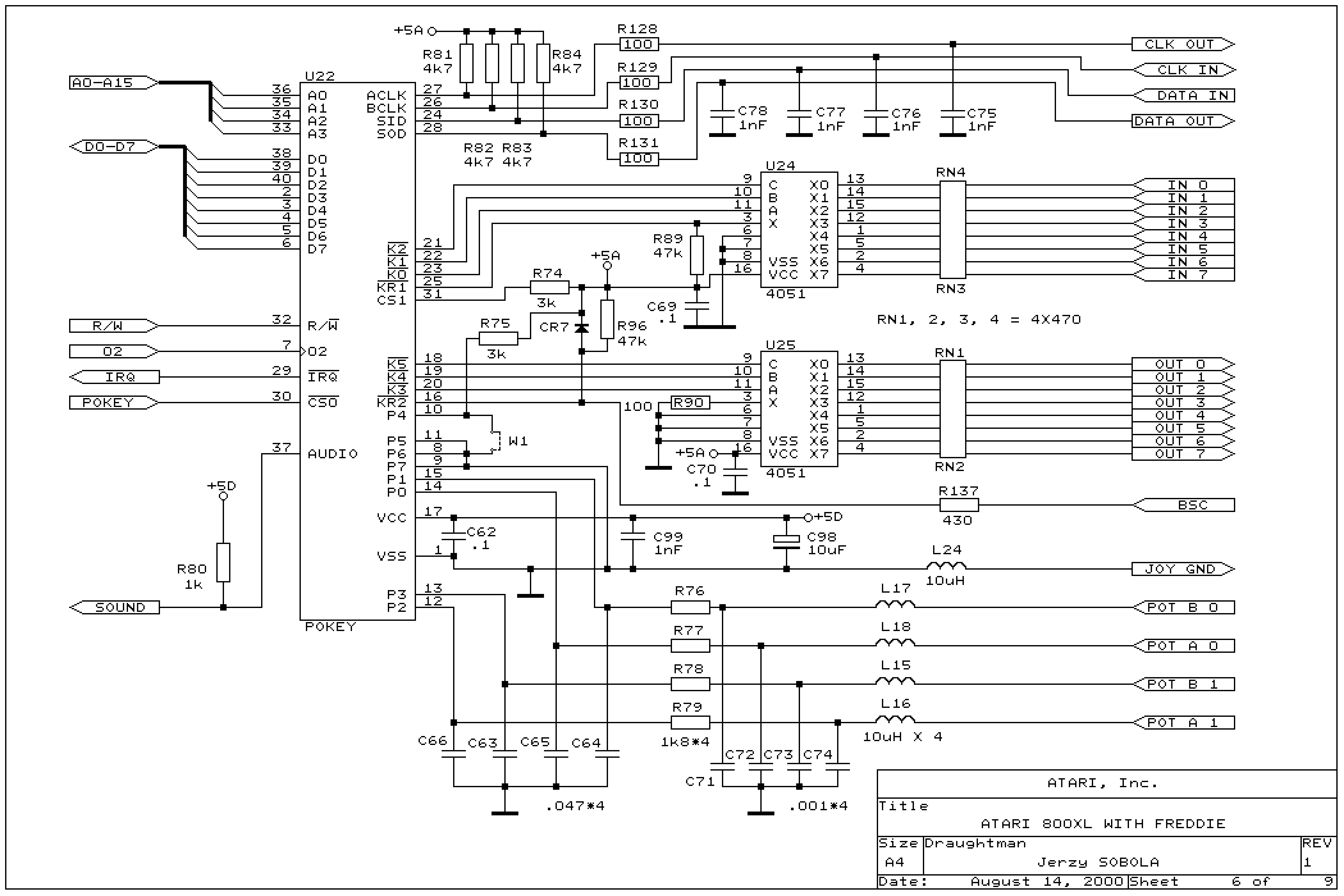
The Atari 800XLF Schematics.
Author: Jerzy Sobola
800xlf01.png
800xlf02.png
800xlf03.png
800xlf04.png
800xlf05.png
800xlf06.png
800xlf07.png
800xlf08.png
800xlf09.png
800xlf10.png
Attachments
800XLF_AT84224114_06_FULL.jpg
800XLF_AT84224114_05_FULL.jpg
ATARI800XLF-SCHEMATIC.PDF
(1.06 MiB) Downloaded 27253 times

Post Reply